广东省特种设备检测研究院顺德检测院检验检测工作质量提升服务竞价文件
广东省特种设备检测研究院顺德检测院(以下简称“采购人”)对“顺德检测院检验检测工作质量提升服务”项目进行竞投,欢迎有意参加竞投的人士报名参与咨询和竞投。
一、竞投项目编号:SDTJY26001
二、项目名称:顺德检测院检验检测工作质量提升服务
三、采购项目预算金额(单位:元):276000
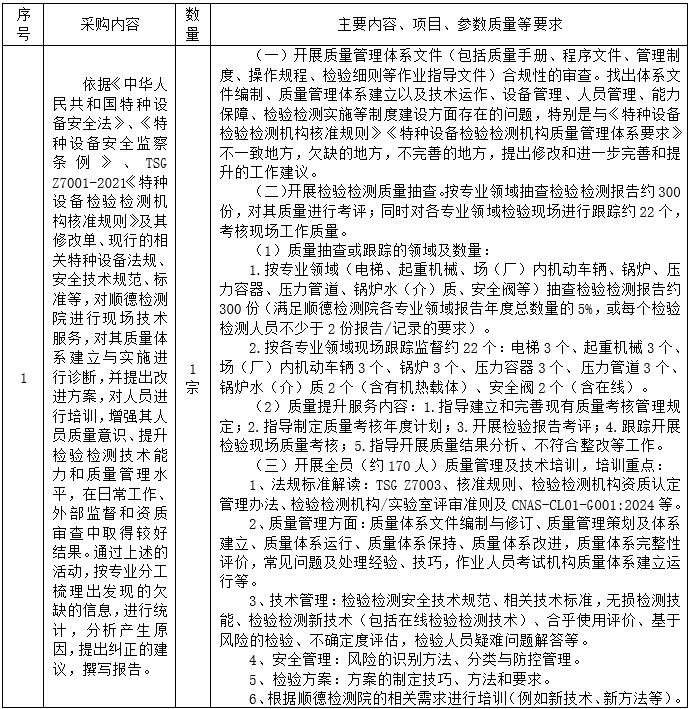
四、采购项目内容及需求:

注:本项目需安排7-9名具有以上相关经历的专业技术专家参与,时间约8-10天。费用采用总价包干,响应报价(包括但不仅限于):交通费、住宿费、专家费、场地费、教材费、管理费、前期方案制定及后期总结等相关费用,各项税费及合同实施过程中应预见和不可预见等费用。项目内容自签订合同之日起6个月内完成。
五、合格竞投人准入条件
(一)竞投人必须是在中华人民共和国境内注册并合法运作的独立法人或依法成立的其他组织或具有完全民事行为能力的自然人;
(二)竞投人应具备独立承担民事责任的能力并依法取得营业执照,营业执照处于有效期。
(三)竞投人如果是法人或其他组织的,参加报价的必须是法定代表人(负责人)或法定代表人(负责人)的授权代表。
(四)竞投人承担过同类项目。
六、确定竞得人的原则
暗标方式确定竞得人的原则:
(一)如有三位或以上合资格竞投人参与竞价,则按照价低者的原则确定竞得人。
(二)若出现两位或两位以上竞投人的报价相同且同为最低报价,未能确定竞得人的,组织报价相同的竞投人进行第二次报价。
(三)少于三位符合竞投人准入条件的竞投人或因重大变故,采购任务取消的,取消本次竞价活动,另行组织竞价。
七、报名时间、地址及方式
(一)地址:广东省佛山市顺德区陈村镇广隆工业区兴业六路3号之一(国家工业锅炉质量检验检测中心(广东))。
(二)方式:本采购项目仅接受资料纸质版邮寄报名,请各竞投人在本竞价公告发布之日起7个自然日内将报名材料纸质件(一式伍份)邮寄至广东省佛山市顺德区陈村镇永兴社区广隆工业园兴业六路3号之一(国家工业锅炉质量检验检测中心(广东)),总师办陈工 0757-29291065。
(四)报名注意事项
1、本项目不接受联合体报名。
2、法定代表人(负责人)为同一人或者存在控股关系的不同单位,不得参加同一项目的竞投。同一标的物一人只能报一次名。
3.所有邮寄资料需进行密封处理且在封面处标示竞价人单位名称与联系方式,未进行密封处理的资料不予接收。
4.多次邮寄资料的,以最后一次且在截止日期签送达的邮寄资料为准,逾期送达的资料不予接收。
(五)报名需提交的资料
(1)竞价人的营业执照或法人证正本复印件
(2)竞价人企业简介
(3)过往同类项目业绩材料
(4)第四章证明文件格式中相应资料(请竞价人按自身实际情况提供)
(5)报价表
八、交易保证金
此次竞投不收取交易保证金。
九、竞投环节
(一)以竞价方式确定成交供应商。
(二)报名时间截止后,按报价由低到高顺序排列,报价最低的为第一成交候选人,若报价相同的,组织报价相同的两个供应商进行第二次报价。
十、联系方式
广东省特种设备检测研究院顺德检测院
地址:广东省佛山市顺德区陈村镇永兴社区广隆工业园兴业六路3号之一【国家工业锅炉质量检验检测中心(广东)】
联系人:陈先生、梁先生
联系电话:0757-29291065、22337615
2026年1月4日
广东省特种设备检测研究院顺德检测院检验检测工作质量提升服务竞价文件.docx